Vava’s Cattery

 

Business Goal

Vava, the business owner wants a website for her cattery. She is currently doing her business through social media. She posts pictures of pets on sale and doing business with anyone who is interested. She thinks this is inconvenient and hard to keep track of everything. Therefore she found us and hopes we can design a website for her to help her business.

 

Project Status - Ongoing

 

Design Role

Business owner - Vava

Lead designer - Jingyuan Hou

Researcher - Jingyuan Hou

End-to-end design - Jingyuan Hou, Chenhui Fan

 

Background

Vava complained about people not knowing how to raise pets. Some people bought them and, in the end, abandoned them or treated them badly because of insufficient knowledge. So she wants this website to be not only able to track orders and sell products but also educative to customers in order to prevent the mistreatment of pets.

 

Owner’s Requests

 

Logo, Banner and Color Palette

 

Persona

The typical user type of the cattery website.

 

Journey Map

The typical journey of the current process of purchasing pets.

 

Workflow (before)

The current workflow of purchasing pets.

 

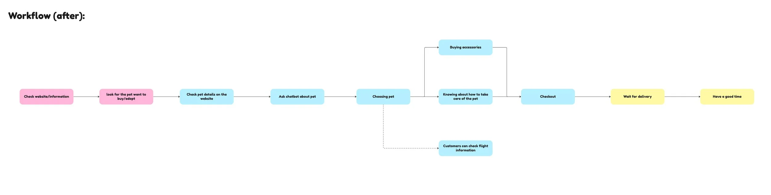
Workflow (after)

The workflow after the website.

 

Information Architecture

The information contained on each important step.

 

Site Map

The stucture of Vava’s Cattery.

 

User Flow

The user flow of the new website, everything is designed to make the process easier and more accurate, and people can know all the information.

 

Wireframe

The prototype of all pages of the website.

 

Design Challenge

During the design, there were several challenges. The first challenge was that Vava needed a lot of information on her website. We added a lot of pages to satisfy her needs. The second challenge was she wants everything to be cute and modern, we changed the color palette to do that. Finally, she wanted a chatbot, so we added a chatbot and linked it to her directly.

 

Hi-Fi Mockup

The final visual of Vava’s new website.